上一节我们说到,使用原生的VLAN和Linux网桥的方式来进行云平台的管理,但是这样在灵活性、隔离性方面都显得不足,而且整个网络缺少统一的视图、统一的管理。
可以这样比喻,云计算就像大家一起住公寓,要共享小区里面的基础设施,其中网络就相当于小区里面的电梯、楼道、路、大门等,大家都走,往往会常出现问题,尤其在上班高峰期,出门的人太多,对小区的物业管理就带来了挑战。
物业可以派自己的物业管理人员,到每个单元的楼梯那里,将电梯的上下行速度调快一点,可以派人将隔离健身区、景色区的栅栏门暂时打开,让大家可以横穿小区,直接上地铁,还可以派人将多个小区出入口,改成出口多、入口少等等。等过了十点半,上班高峰过去,再派人都改回来。
这种模式就像传统的网络设备和普通的Linux网桥的模式,配置整个云平台的网络通路,你需要登录到这台机器上配置这个,再登录到另外一个设备配置那个,才能成功。
如果物业管理人员有一套智能的控制系统,在物业监控室里就能看到小区里每个单元、每个电梯的人流情况,然后在监控室里面,只要通过远程控制的方式,拨弄一个手柄,电梯的速度就调整了,栅栏门就打开了,某个入口就改出口了。
这就是软件定义网络(SDN)。它主要有以下三个特点。

SDN有很多种实现方式,我们来看一种开源的实现方式。
OpenFlow是SDN控制器和网络设备之间互通的南向接口协议,OpenvSwitch用于创建软件的虚拟交换机。OpenvSwitch是支持OpenFlow协议的,当然也有一些硬件交换机也支持OpenFlow协议。它们都可以被统一的SDN控制器管理,从而实现物理机和虚拟机的网络连通。

SDN控制器是如何通过OpenFlow协议控制网络的呢?

在OpenvSwitch里面,有一个流表规则,任何通过这个交换机的包,都会经过这些规则进行处理,从而接收、转发、放弃。
那流表长啥样呢?其实就是一个个表格,每个表格好多行,每行都是一条规则。每条规则都有优先级,先看高优先级的规则,再看低优先级的规则。

对于每一条规则,要看是否满足匹配条件。这些条件包括,从哪个端口进来的,网络包头里面有什么等等。满足了条件的网络包,就要执行一个动作,对这个网络包进行处理。可以修改包头里的内容,可以跳到任何一个表格,可以转发到某个网口出去,也可以丢弃。
通过这些表格,可以对收到的网络包随意处理。

具体都能做什么处理呢?通过上面的表格可以看出,简直是想怎么处理怎么处理,可以覆盖TCP/IP协议栈的四层。
对于物理层:
对于MAC层:
对于网络层:
对于传输层:
总而言之,对于OpenvSwitch来讲,网络包到了我手里,就是一个Buffer,我想怎么改怎么改,想发到哪个端口就发送到哪个端口。
OpenvSwitch有本地的命令行可以进行配置,能够实验咱们前面讲过的一些功能。我们可以通过OpenvSwitch的命令创建一个虚拟交换机。然后可以将多个虚拟端口port添加到这个虚拟交换机上。比如说下面这个add-br命令,就是创建虚拟交换机的。
ovs-vsctl add-br br0
下面我们实验一下通过OpenvSwitch实现VLAN的功能,在OpenvSwitch中端口port分两种,分别叫做access port和trunk port。
第一类是access port:
第二类是trunk port:
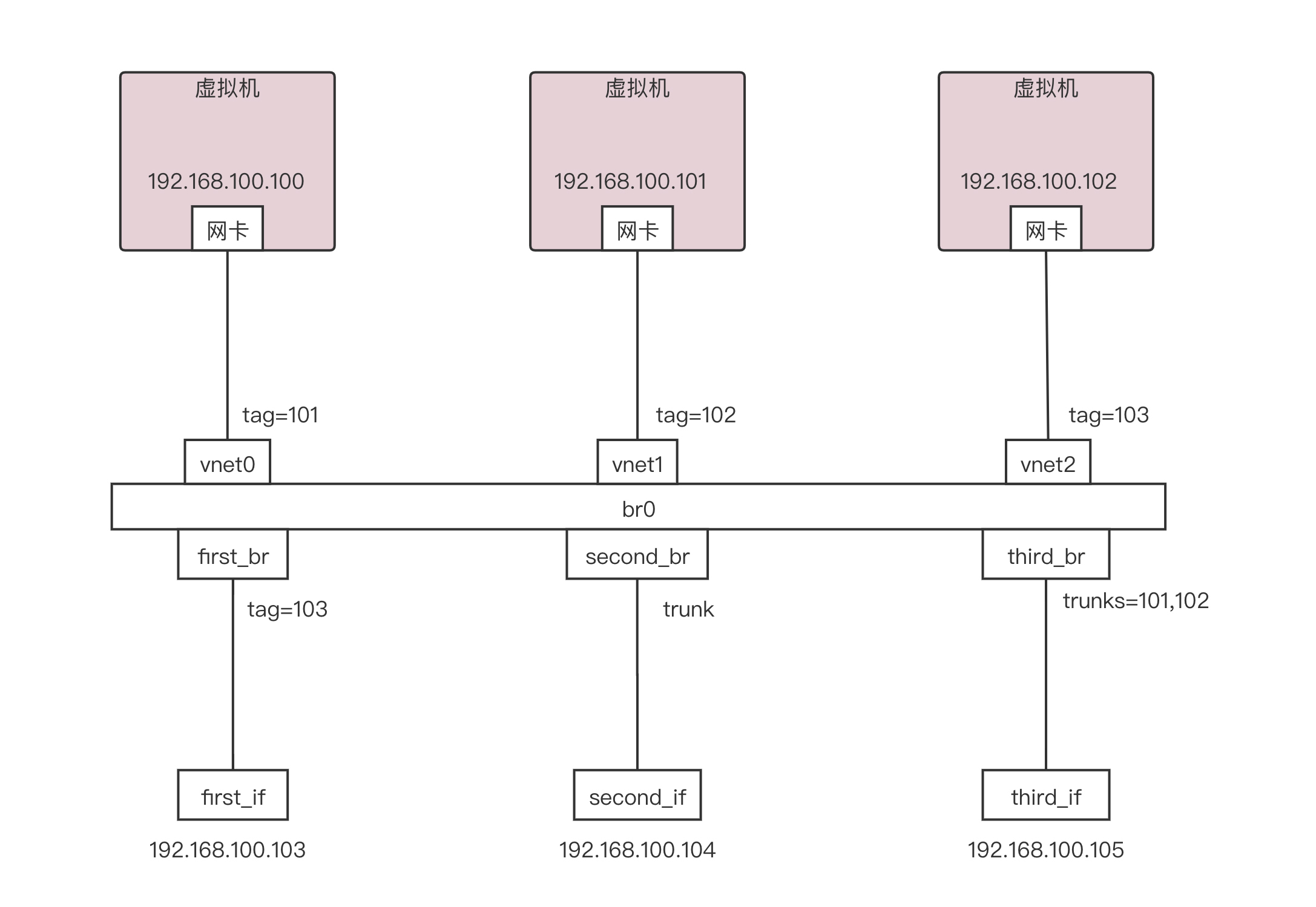
我们通过以下命令创建如下的环境:
ovs-vsctl add-port br0 first_br
ovs-vsctl add-port br0 second_br
ovs-vsctl add-port br0 third_br
ovs-vsctl set Port vnet0 tag=101
ovs-vsctl set Port vnet1 tag=102
ovs-vsctl set Port vnet2 tag=103
ovs-vsctl set Port first_br tag=103
ovs-vsctl clear Port second_br tag
ovs-vsctl set Port third_br trunks=101,102
另外要配置禁止MAC地址学习。
ovs-vsctl set bridge br0 flood-vlans=101,102,103
这样就形成了如下的拓扑图,有三个虚拟机,有三个网卡,都连到一个叫br0的网桥上,并且他们被都打了不同的VLAN tag。

创建好了环境以后,我们来做这个实验。
首先,我们从192.168.100.102来ping 192.168.100.103,然后用tcpdump进行抓包。由于192.168.100.102和first_br都配置了tag103,也就是说他们都属于同一个VLAN 103的,因而这个first_if是能够收到包的。但是根据access port的规则,从first_br出来的包头是没有带VLAN ID的。
由于second_br是trunk port,所有的VLAN都会放行,因而second_if也是能收到包的,并且根据trunk port的规则,出来的包的包头里面是带有VLAN ID的。
由于third_br仅仅配置了允许VLAN 101和102通过,不允许103通过,因而third_if他是收不到包的。
然后我们再尝试,从192.168.100.100来ping 192.168.100.105。 因为192.168.100.100是配置了VLAN 101的,因为second_br是配置了trunk的,是全部放行的,所以说second_if是可以收到包的。那third_br是配置了可以放行VLAN 101和102,所以说third_if是可以收到包的。当然ping不通,因为从third_br出来的包是带VLAN的,而third_if他本身不属于某个VLAN,所以说他ping不通,但是能够收到包
这里补充说明一下,收到包和ping不同不矛盾,要想ping的通,需要发送ICMP包,并且收到回复,而仅仅收到包,则不需要回复。这里正是这种情况,third_if收到了这个包,但是发现VLAN ID匹配不上,就会把包丢了,不回复,也就Ping不通了。
first_br是属于VLAN 103的,因而first_if是收不到包的。second_if是能够收到包的,而且可以看到包头里面是带VLAN 101的。third_if也是能收到包的,而且包头里面也是带VLAN I101的。
最后我们再尝试,从192.168.100.101来ping 192.168.100.104,因为192.168.100.101是属于VLAN 102的, 因而second_if和third_if都因为配置了trunk,是都可以收到包的。first_br是属于VLAN 103的,他不属于VLAN 102,所以first_if是收不到包的。second_br能够收到包,并且包头里面是带VLAN ID 102的。third_if也能收到包,并且包头里面也是带VLAN ID 102的。
通过这个例子,我们可以看到,通过OpenvSwitch,不用买一个支持VLAN的交换机,你也能学习VLAN的工作模式了。
接下来,我们来做另一个实验。在前面,我们还说过,为了高可用,可以使用网卡绑定,连接到交换机,OpenvSwitch也可以模拟这一点。
在OpenvSwitch里面,有个bond_mode,可以设置为以下三个值:
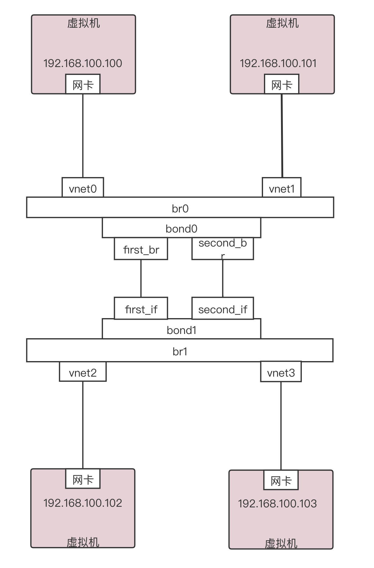
我们搭建一个测试环境。这个测试环境是两台虚拟机连接到br0上,另外两台虚拟机连接到br1上,br0和br1之间通过两条通路进行bond(绑定)。形成如下的拓扑图。

我们使用下面的命令,建立bond连接。
ovs-vsctl add-bond br0 bond0 first_br second_br
ovs-vsctl add-bond br1 bond1 first_if second_if
ovs-vsctl set Port bond0 lacp=active
ovs-vsctl set Port bond1 lacp=active
默认情况下bond_mode是active-backup模式,一开始active的是左面这条路,也即first_br和first_if这条路。
这个时候如果我们从192.168.100.100 来ping 192.168.100.102,以及从192.168.100.101 来ping 192.168.100.103的时候,我从tcpdump可以看到所有的包都是从first_if这条路通过。
接下来,如果我们把first_if这个网卡设成down的模式,则包的走向就会改变,你会发现second_if这条路开始有流量了,对于192.168.100.100和192.168.100.101从应用层来讲,感觉似乎没有收到影响。
如果我们通过以下命令,把bond_mode改为balance-slb。然后我们同时在192.168.100.100 来ping 192.168.100.102,同时也在192.168.100.101 来ping 192.168.100.103,我们通过tcpdump会发现,包已经被分流了。
ovs-vsctl set Port bond0 bond_mode=balance-slb
ovs-vsctl set Port bond1 bond_mode=balance-slb
通过这个例子,我们可以看到,通过OpenvSwitch,你不用买两台支持bond的交换机,也能看到bond的效果。
那OpenvSwitch是怎么做到这些的呢?我们来看OpenvSwitch的架构图。

OpenvSwitch包含很多的模块,在用户态有两个重要的进程,也有两个重要的命令行工具。
在内核态,OpenvSwitch有内核模块OpenvSwitch.ko,对应图中的Datapath部分。他会在网卡上注册一个函数,每当有网络包到达网卡的时候,这个函数就会被调用。
在内核的这个函数里面,会拿到网络包,将各个层次的重要信息拿出来,例如:
在内核中,还有一个内核态Flow Table。接下来内核态模块在这个内核态的流表中匹配规则,如果匹配上了,就执行相应的操作,比如修改包,或者转发,或者放弃。如果内核没有匹配上,这个时候就需要进入用户态,用户态和内核态之间通过Linux的一个机制叫Netlink,来进行相互通信。
内核通过upcall,告知用户态进程vswitchd,在用户态的Flow Table里面去匹配规则,这里面的规则是全量的流表规则,而内核态的Flow Table只是为了做快速处理,保留了部分规则,内核里面的规则过一段时间就会过期。
当在用户态匹配到了流表规则之后,就在用户态执行操作,同时将这个匹配成功的流表通过reinject下发到内核,从而接下来的包都能在内核找到这个规则,来进行转发。
这里调用openflow协议的,是本地的命令行工具。当然你也可以是远程的SDN控制器来进行控制,一个重要的SDN控制器是OpenDaylight。
下面这个图就是OpenDaylight中看到的拓扑图。是不是有种物业管理员在监控室里的感觉?

我们可以通过在OpenDaylight里,将两个交换机之间配置通,也可以配置不通,还可以配置一个虚拟IP地址为VIP,在不同的机器之间实现负载均衡等等,所有的策略都可以灵活配置。
OpenvSwitch这么牛,如何用在云计算中呢?

我们还是讨论VLAN的场景。
在没有OpenvSwitch的时候,如果一个新的用户要使用一个新的VLAN,就需要创建一个属于新的VLAN的虚拟网卡,并且为这个租户创建一个单独的虚拟网桥,这样用户越来越多的时候,虚拟网卡和虚拟网桥会越来越多,管理就越来越复杂。
另一个问题是虚拟机的VLAN和物理环境的VLAN是透传的,也即从一开始规划的时候,这两个就需要匹配起来,将物理环境和虚拟环境强绑定,这样本来就不灵活。
而引入了OpenvSwitch,状态就得到了改观。
首先,由于OpenvSwitch本身就是支持VLAN的,这样所有的虚拟机都可以放在一个网桥br0上,通过不同的用户配置不同的tag,就能够实现隔离。例如上面的图左面的部分,用户A的虚拟机都在br0上,用户B的虚拟机都在br1上,有了OpenvSwitch,就可以都放在br0上,只是设置了不同的tag就可以了。
另外,还可以创建一个虚拟交换机br1,将物理网络和虚拟网络进行隔离。物理网络有物理网络的VLAN规划,虚拟机在一台物理机上,所有的VLAN都可以从1开始。由于一台物理机上的虚拟机肯定不会超过4096个,所以VLAN在一台物理机上如果从1开始,肯定够用了。例如在图中右面部分的上面的那台物理机里面,用户A被分配的tag是1,用户B被分配的tag是2,而在下面的物理机里面,用户A被分配的tag是7,用户B被分配的tag是6。
如果物理机之间的通信和隔离还是通过VLAN的话,需要将虚拟机的VLAN和物理环境的VLAN对应起来,但为了灵活性,不一定一致,这样可以实现分别管理物理机的网络和虚拟机的网络。好在OpenvSwitch可以对包的内容进行修改。例如通过匹配dl_vlan,然后执行mod_vlan_vid来改变进进出出物理机的网络包。
尽管租户多了,物理环境的VLAN还是不够用,但是有了OpenvSwitch的映射,将物理和虚拟解耦,从而可以让物理环境使用其他技术,而不影响虚拟机环境,这个我们后面再讲。
好了,这一节就到这里了,我们来总结一下:
最后,给你留两个思考题:
我们的专栏更新到第25讲,不知你掌握得如何?每节课后我留的思考题,你都有没有认真思考,并在留言区写下答案呢?我会从已发布的文章中选出一批认真留言的同学,赠送学习奖励礼券和我整理的独家网络协议知识图谱。
欢迎你留言和我讨论。趣谈网络协议,我们下期见!
© 2019 - 2023 Liangliang Lee. Powered by gin and hexo-theme-book.